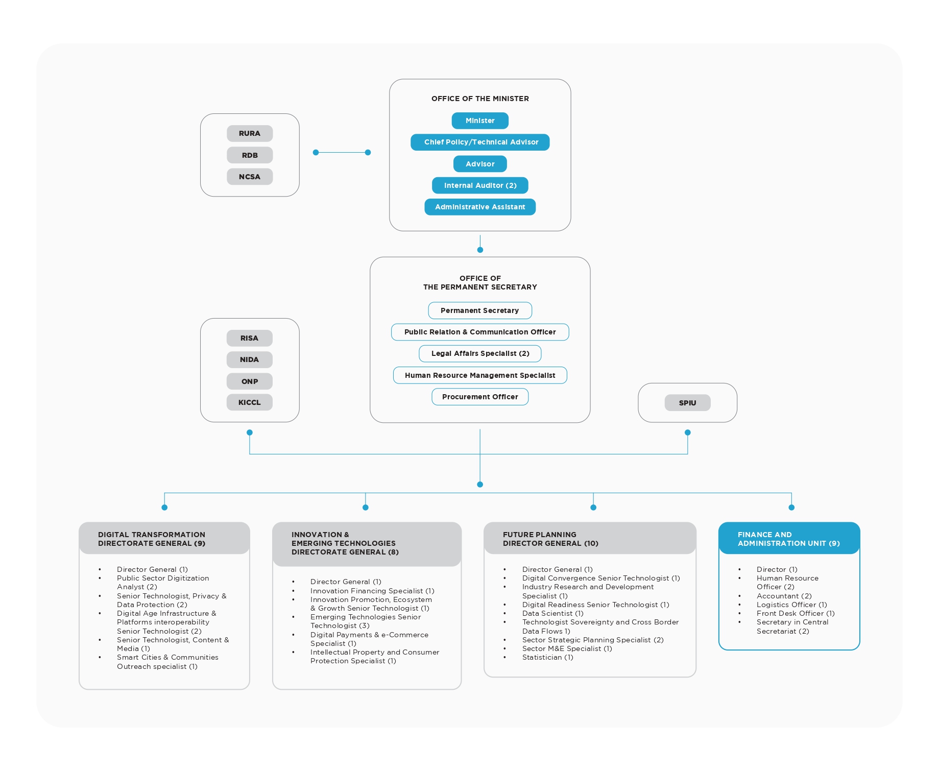
Imbonerahamwe y’imirimo
MINICT ishyira mu bikorwa inshingano zayo binyuze mu nzego eshatu z’Ubuyobozi Bukuru – Kuzana Impinduka no Guhanga Udushya, Igenamigambi ry’Ahazaza n’Ikoranabuhanga Rigenda Rivuka – hibandwa ku gushyiraho za politiki, kongera ubumenyi-ngiro, no gukoresha ikoranabuhanga rigezweho nk’uburyo bwo kwishyurana abantu badahererekanya amafanga mu ntoki. Minisiteri ikorana n’ibigo biyishamikiyeho mu gushyira mu bikorwa politiki z’igihugu mu by’ikoranabuhanga (ICT) zigamije kwihutisha impinduka mu ikoranabuhanga no kwirinda ko hagira uhezwa muri gahunda z’ikoranabuhanga.

Hon. Paula Ingabire
Minisitiri w’Ikoranabuhanga no Guhanga Udushya
Minisitiri Ingabire ayoboye iyi Minisiteri kuva mu mwaka wa 2028. Mbere yo guhabwa izi nshingano, yari Umuyobozi w’Ishami rishinzwe Guteza Imbere Ubucuruzi mu Ikoranabuhanga mu Kigo cy’Igihugu cy’Iterambere. Yabaye kandi Umuhuzabikorwa w’Umushinga wa Kigali Innovation City. Minisitiri Ingabire yanakoze nk’Umuhuzabikorwa wa Smart Africa, gahunda igamije gukoresha ibikorwa remezo by’itumanaho ryagutse mu kwihutisha iterambere ry’ubukungu n’imibereho myiza muri Afurika.
Yize mu mu Ishami ry’Ubwubatsi n’Ikoranabuhanga (School of Engineering) rya Massachusetts Institute of Technology (MIT), ndetse no muri Sloan School of Management, mu bijyanye na System Design and Management. Afite kandi impamyabumenyi ya kaminuza mu Kubaka Mudasobwa n’Ikoranabuhanga (Computer Engineering and Information Technology) yakuye muri Kaminuza y’u Rwanda, Ishami rya Siyanse n’Ikoranabuhanga (yahoze yitwa KIST).
Hon. Yves Iradukunda
Umunyamabanga wa Leta
Hon. Iradukunda yinjiye mu bakozi ba Leta mu mwaka wa 2020, akora nk’Umunyamabanga Uhoraho w’iyi Minisiterikugera mu mwaka wa 2025. Mbere yo guhabwa izi nshingano, yakoraga muri Allan & Gill Gray Philanthropy (AGGP), nk’Umuyobozi wayo mu Rwanda. Mbere yo kujya muri AGGP, yari Umuyobozi Mukuru muri MASS Design Group, ikigo mpuzamahanga gikora ibishushanyo ngenderwaho mu kubaka ibikorwa remezo bitandukanye, gifite ibiro muri Leta Zunze Ubumwe za Amerika no mu Mujyi wa Kigali. Inshingano ze muri MASS zarimo kugenzura no guhuza ibikorwa by’ibiro byayo ku rwego mpuzamahanga, ndetse no guhuza imishinga yo gushushanya no kubaka.
Iradukunda akunda guhanga udushya mu bucuruzi; yatangiye akorana na Bridge2Rwanda nk’umujyanama mu byo guhitamo umwuga, yibanda ku guteza imbere impano no gushyira abantu my myanya ikwiranye n’impano bifitemo, atoza kandi agatanga ubujyanama ku bashakashatsi n’abanditsi ku bijyanye n’iterambere ryabo bwite n’imyuga yabo. Muri icyo gihe, yanagize uruhare mu gutangiza no gucunga umushinga ugitangira n’izindi gahunda zigamije guteza imbere urubyiruko. Iradukunda yize mu Ishami ry’Ubushabitsi rya Kaminuza Nyafurika y’Imiyoborere (African Leadership University) aho yaboneye impamyabumenyi y’Icyiciro cya gatatu cya Kaminuza mu Miyoborere y’Ubushabitsi (MBA). Afite kandi impamyabumenyi y’icyiciro cya kabiri cya kaminuza (BSc) mu Mibare n’Ikoranabuhanga yakuye muri Oklahoma Christian University.
Eraste Rurangwa
Umunyamabanga Uhoraho
Bwana Rurangwa yagizwe Umunyamabanga Uhoraho muri iyi Minisiteri muri Nzeri 2025. Mberey o gushingwa iyi mirimo, yakoze mu Rwego rw’Igihugu Rushinzwe Umutekano w’Ibijyanye n’Ikoranabuhanga mu Itangazabumenyi n’Itumanaho (NCSA) mu gihe cy’imyaka irenga ine. Aha Umuyobozi w’agateganyo w’Ishami rishinzwe Kurinda no Kubungabunga Amakuru Bwite (DPO) ndetse akaba n’imboni y’u Rwanda mu gukora Icyegereranyo Mpuzamahanga cy’Umutekano w’Ikoranabuhanga (GCI). Yanabaye kandi mu Itsinda ry’Impuguke rya ITU rikora Icyegereranyo Mpuzamahanga cy’Umutekano w’Ikoranabuhanga (ITU GCI Expert Group), aho yagize uruhare mu isuzuma mpuzamahanga ry’umutekano w’ikoranabuhanga no mu ishyirwaho ry’inyobora za politiki.
Mbere yo kujya gukora muri NCSA, Rurangwa yakoze imirimo itandukanye irimo gukora porogaramu za mudasobwa, kuba Umuyobozi w’imishinga, no kuba Umukozi uyobora abanda mu gukora porogaramu za mudasobwa muri WiredIn Rwanda. Yatangiye umwuga we mu gukora porogaramu akorera Rexvirt Communications i Tokyo mu Buyapani, kandi mbere yaho yari yaragiye akora imirimo itandukanye ijyanye no gucunga no guhuza amakuru mu nzego za Leta n’izigenga mu Rwanda. Rurangwa afite impamyabumenyi y’Icyiciro cya Gatatu cya kaminuza (Masters) muri Information Systems yakuye muri Kobe Institute of Computing mu Buyapani, ndetse n’impamyabumenyi y’Icyiciro cya mbere cya kaminuza (BSc) muri Electronics na Communication yakuye muri Periyar University mu Buhinde. Afite kandi impamyabumenyi impamyabumenyi y’Icyiciro cya Gatatu cya kaminuza (Postgraduate Diploma) muri Computer Applications yakuye muri Arun Info Tech.